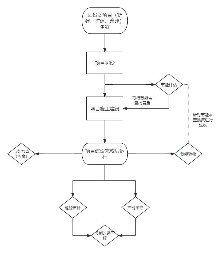
现阶段节能相关服务工作主要分为节能评估、节能验收、节能核查(节能监察)、节能诊断、能源审计、节能改造工程六个板块。
详细内容

一、节能评估报告
1、服务对象:固投类项目业主。
2、服务时间阶段:项目初设完成后,建设开工前。
3、办结时间周期:省级6-8个月;市级2-3个月;县级1-2个月;不单独审查5-7日。
4、业务内容:为已备案的固定资产投资项目编制节能评估报告,完成节能审查流程,取得节能审查批复。
5、工作流程:
合同洽谈→政策把控→签订合同→资料收集→编制报告→参加评审→修改报告→通过审查取得批复
二、节能验收
1、服务对象:已完成节能审查流程,取得节能审查批复的固投类项目业主。
2、服务时间阶段:项目建设完成后,正式投产之前。
3、办结时间周期:现场验收1-3日,验收报告编制7-15日。
4、业务内容:
对已取得节能审查批复的项目,参照节能审查批复及节能评估报告,对已建设完成的内容进行验收,并出具验收报告,根据实际情况做出验收是否通过的结论,如验收不合格,将要协助企业进行整改。
5、工作流程:
合同签订→前期资料收集→制定验收计划→现场踏勘(资料补收)→验收报告编制→验收报告评审(现阶段暂不用评审)→验收合格后交相关部门备案。
三、节能核查(监察)
1、服务对象:相关主管部门
2、服务时间阶段:项目建成并投产后
3、办结时间周期:按相关主管部门要求
4、业务内容:
协助地方主管部门对工作计划内的企业进行核查(监察),并出具相关核查(监察报告)。
5、工作流程:
业务洽谈→确定工作内容与方向→组织人员制定方案→现场踏勘→出具报告。
四、节能诊断
1、服务对象:相关主管部门、固投类项目业主
2、服务时间阶段:项目建成并投产后
3、办结时间周期:现场时间1-3日,验收报告编制7-15日
4、业务内容:
针对企业能源利用情况,开展的以降低能源消耗、提高能源利用率为核心的技术服务。分析企业用能状况,设备能效水平,根据被诊断企业的能耗实际情况和生产工艺、技术、设备的实际情况,提出切实可行的节能手段与方法,能效诊断分为全面诊断和部分诊断。
5、工作流程:
业务洽谈→前期收资→制定工作计划→现场踏勘(如需监测)→编制初稿→定稿座谈会→定稿。
五、能源审计
1、服务对象:相关主管部门、固投类项目业主
2、服务时间阶段:项目建成并投产一年后
3、办结时间周期:现场时间1-3日,报告编制:初步能源审计(3~5天);重点能源审计(5~7天);全面能源审计(10-15天)。
4、业务内容:根据国家节能法律、法规、标准,对用能单位能源利用的物理过程及财务过程进行调查、测试和分析评价。
5、工作流程:业务洽谈→前期收资→制定工作计划→现场踏勘(如需监测)→资料补收→编制初稿→定稿座谈会→定稿
六、节能改造工程
1、服务对象:固投类项目业主
2、服务时间阶段:节能诊断或能源审计后
3、办结时间周期:不定期
4、业务内容:为项目业主提供节能改造实施方案,并落实方案的建设,节能改造分为节能管理、用能设备、能源利用状况、工艺等改进方向,合作方式可分为合同能源管理、技术支持、改造项目建设施工等方式。
5、工作流程:资料收集→现场踏勘→制定详细节能改造方案→合作洽谈→工程建设→节能情况监测与分析